LM317 & LM337
Commençons
Commençons
Encore un texte sur le LM317 ? Oui, j’avais besoin d’un sujet facile pour commencer avec ce site. et j'avais aussi besoin d'un sujet facile car je ne suis pas très fort en électronique. Oui, la construction de sa propre alimentation, c’est tourner la clé pour mettre en marche la voiture. N’achetez pas votre alimentation de labo, fabriquez là. C’est un de vos premiers montages et vous aurez l’occasion de vous faire la main. En cas d’erreur, il est plus facile de dépanner ce schéma plutôt qu’un autre. Oui, vous prendrez avec ce montage vos bonnes habitudes. Ci dessous, une petite image d'une alimentation symétrique 0 à 37 V et 1.5 A par branche réalisée par mes soins.
Présentation
Le régulateur linéaire LM317 est un composant électronique à trois broches. Il permet de diminuer la tension qui lui est envoyé vers une autre, que l’utilisateur à choisie. Historiquement, il est capable de fournir 1.5 Ampère quelle que soit la tension de sortie. Cette tension de sortie peut être de 1.3 à 37 Volts. Ce régulateur est rencontré dans des alimentations non-réglables. Par exemple une alimentation 9 Volts d’une console de jeu. Ou bien dans des montages variables, par exemple, un montage permettant de choisir entre 3 et 15 Volts. Pour cette page je me suis inspiré du datasheet edité par Texas Instrument et disponible sur le site de ti.com. : Datasheet du LM317
Spécificités de base
Je rappelle ici quelques bases simples. Des questions que je m’étais posées quand j’étais plus jeune et que vous devez garder en tête pour la suite. Le LM317 ne peut pas servir à remplacer un LM7805, LM7812 ou tout autre régulateur fixe sauf si vous modifiez le circuit imprimé. Le LM317 s’alimente avec une tension continue. Le régulateur ne doit jamais être alimenté avec une tension supérieure à 40 Volts. Il ne faut jamais demander plus que 1.5 Ampères.
Spécificités avancées
Certaines petites choses doivent être connues avant la mise en pratique. Si avez besoin de 12 Volts, vous devez alimenter le régulateur avec 15 Volts ou plus. Détaillons cette dernière phrase ; la chute de tension dans le LM317 est de 3 Volts. Ce qui signifie que vous devez alimenter le LM317 avec 40 Volts si vous souhaitez 37 Volts. Cela signifie aussi que pour fournir 1.3 Volts, le LM317 a besoin de 4 Volts. Le régulateur change le niveau de tension en produisant de la chaleur. Plus la différence de tension entre entrée et sortie est grande plus il chauffe. Et aussi, plus le courant est important, plus il chauffe. Dans la pratique, si vous souhaitez alimenter un circuit avec 12 Volts, il est inutile d’alimenter le régulateur avec 40 V. Une alimentation en 15 Volts suffi largement et le régulateur chauffera moins. Plus la différence de tension entre l’entrée et la sortie est grande, moins vous pourrez demander d’intensité en Ampères.
Spécificités complexes
Physiquement, le LM317 essai de maintenir 1.25 Volts entre sa patte centrale, appelée ADJ et sa sortie. La patte centrale, ADJ, voir passer suffisamment de courant pour que le régulateur fonctionne bien. Veillez à ne pas trop augmenter la valeur des résistances. Le LM317, est simple et pas cher, cramez en un ou deux, ce n’est pas bien grave. En audio, le LM317 aurais, a priori, un meilleur rapport de bruit sur la sortie que les 78XX. Dans les faits, c’est vrai, mais le LM317 n’est pas non plus le plus silencieux des régulateurs. Ces rapports sont donnés dans les datasheets à la ligne : « RMS output noise voltage (% de VO)» et également au niveau du : «Ripple rejection (en dB)». Je n’ai personnellement jamais réalisé de montage où le bruit généré par l’alimentation m’a gêné. Désormais, les AOP ont un «PSSR - Power supply rejection ratio » permettant d’éviter bien des désagréments. Quelques montages me feront mentir, le genre de montage où on ne met pas de LM317.
Le montage du LM317
Le minimum nécessaire : Un LM317, deux résistances et deux condensateurs. Voir ci-contre dans la figure n°1 :
Pour plus de fiabilité, ajouter deux diodes et un condensateur. Nous en parlerons davantage plus loin. Ci-contre dans la figure n°2, une capture du datasheet de Texas Instrument avec le schéma type « fiabilisé ».
Le montage du LM337
Si le LM317 est un régulateur positif, le LM337 est son jumeau négatif. Il fonctionne exactement pareil. Tous les conseils et composants précédents s’appliquent. Un schéma utilisant le LM337 est disponible plus bas sur la page. Il faut néanmoins prendre garde à deux choses. Déjà, le brochage du régulateur est différent et ici, c’est la « masse » qui devient le potentiel le plus « haut » donc : Les condensateurs doivent avoir leur patte positive soudée sur la masse et leurs pattes négative soudée sur - 15 Volts (par exemple). Pareilles pour les diodes, elles doivent être soudées dans l’autre sens. Je sais, c’est contre intuitif à première vue, ça m’avais perturbé dans mes débuts, puis c’est devenu une évidence.
Schema simple LM317
Observons dans la figure ci-contre un montage de LM317 tel que j’ai l’habitude de les réaliser.
- R1 est une résistance fixe, elle forme avec RV1 un pont diviseur et le régulateur essayera de maintenir 1.25 Volts sur sa patte « Adjust » en faisant varier la tension de sa sortie.
- C1, valant 4700 µF, est le réservoir d’énergie, il permet d’avoir une tension stable, réduit le bruit et répond aux appels de courant du régulateur.
- C2, valant 0.1 µF, permet d’éviter l’oscillation haute fréquence du régulateur, il est fortement conseillé et doit être physiquement le plus près possible de la patte d’entrée du régulateur.
- C4, valant 0.1 µF, permet de filtrer les hautes fréquences sur la sortie. Il n’est pas obligatoire.
- C5, valant 10 µF, permet d’éviter l’oscillation du régulateur appelé « ripple » et évite le bruit dans le montage.
- C3 permet de stabiliser la sortie du régulateur. Il répond aux appels de courant brusque. Il n’est pas obligatoire.
- D1 évite d’envoyer du courant dans la sortie du régulateur. Lorsque on éteint l’alimentation ou lors d’une fausse manipulation, la tension en sortie du régulateur peut être plus haute que la sortie en entrée du régulateur ce qui inverse le sens du courant.
- D2 évite d’envoyer du courant dans la patte « Adjust » du régulateur. Car, si la sortie du régulateur est court-circuitée à la masse par erreur, le condensateur se videra à travers la patte « Adjust » et risque de détruire le régulateur.
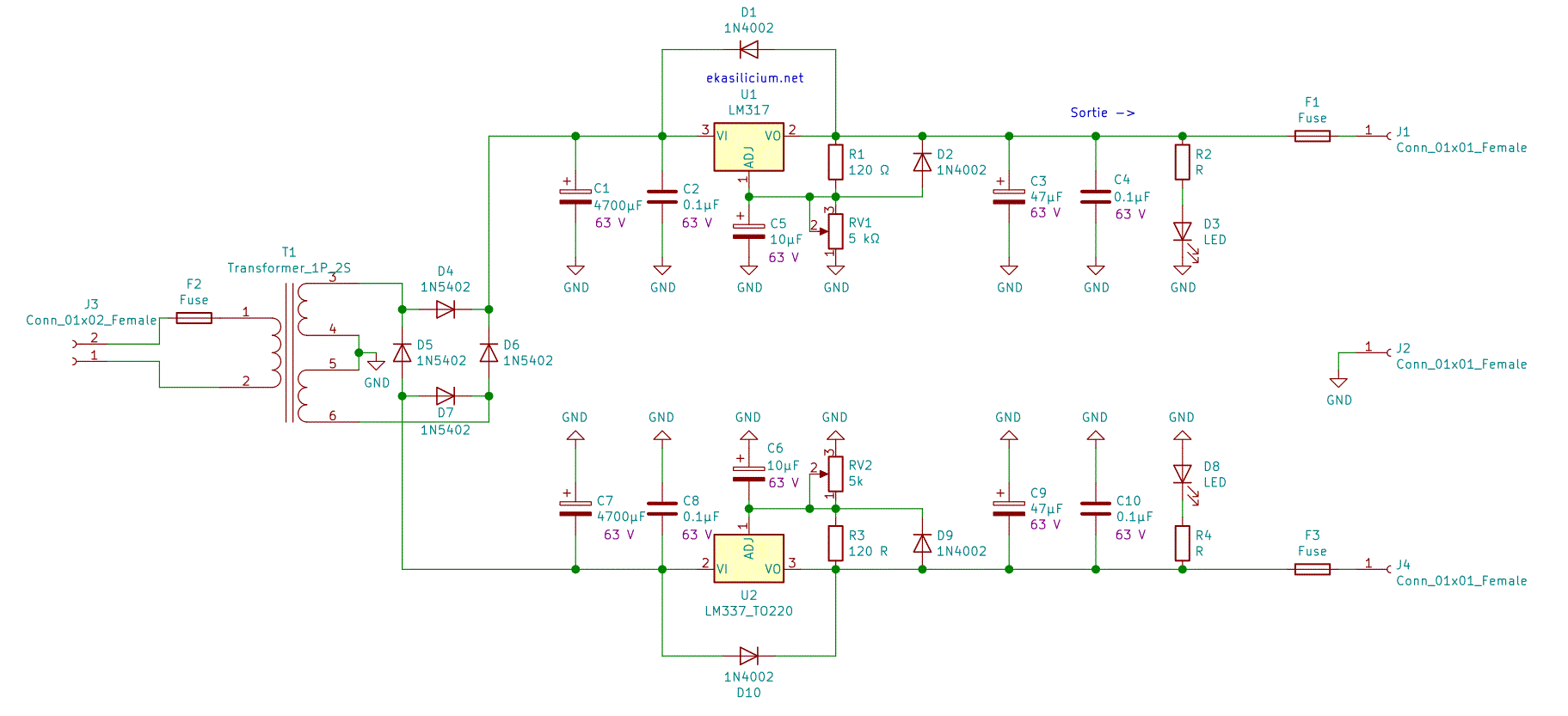
Schéma d'alim symétrique
Voilà ci-contre dans la figure n°4, le schéma des montages d’alimentation symétrique que j’ai l’habitude d’utiliser.
Liens et PDF
C’est tout, ça marche. Dans le lien ci-contre, vous pouvez télécharger le lien du schéma .pdf de l'alimentation symétrique présenté plus haut. Schéma_d'alim_symétrique_317-337.PDF Si vous avez des remarques, surtout n'hésitez pas à me les envoyer. Et s'il y a une érreur, ne la laissez pas passer. Retour en haut de page